主页
协会介绍
协会新闻
法律法规
团体会员
赛事风云
认证查询
对外交流
跆拳道天地
联系我们
当前位置:
首页
>>
协会新闻
>>
最新通告
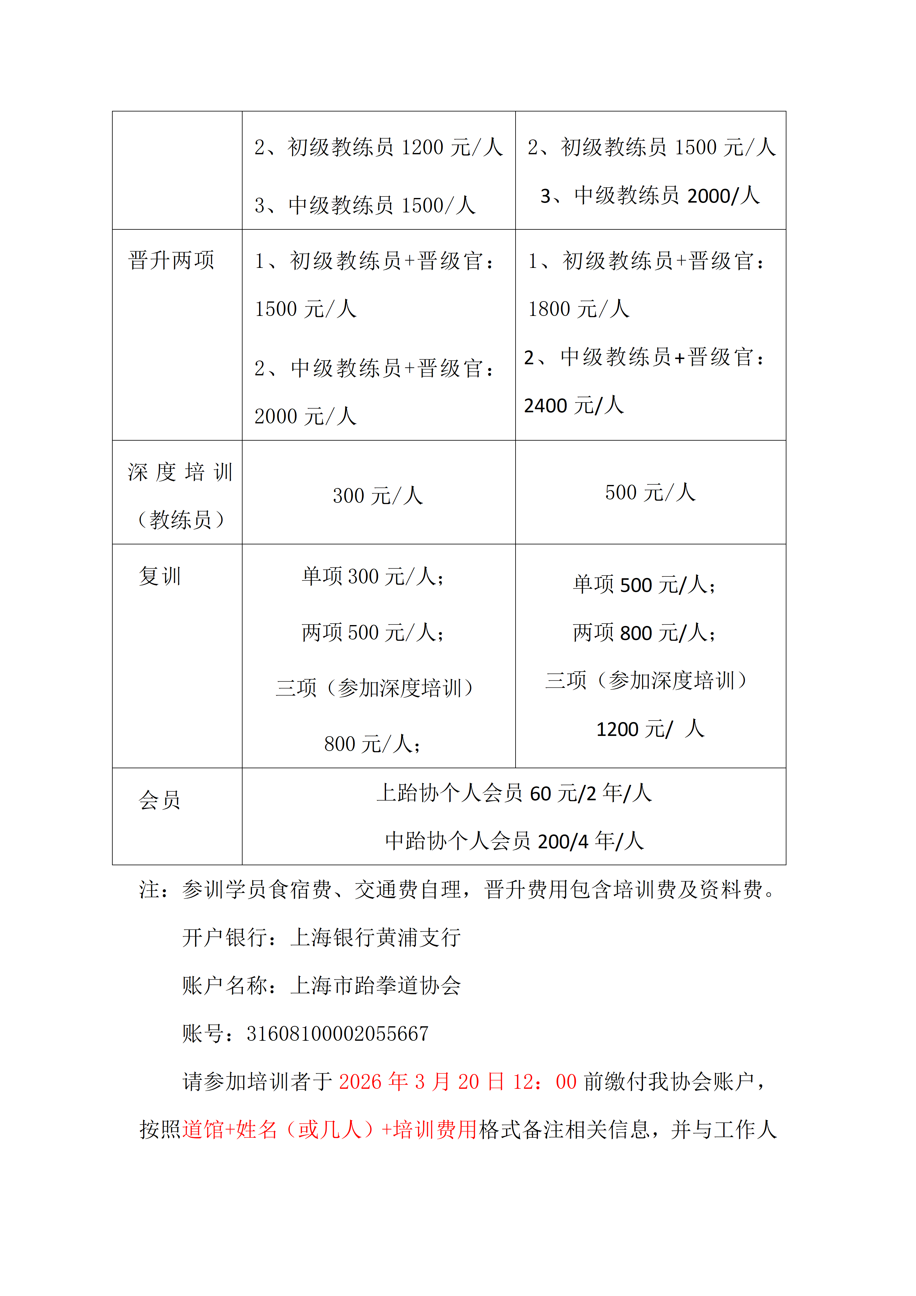
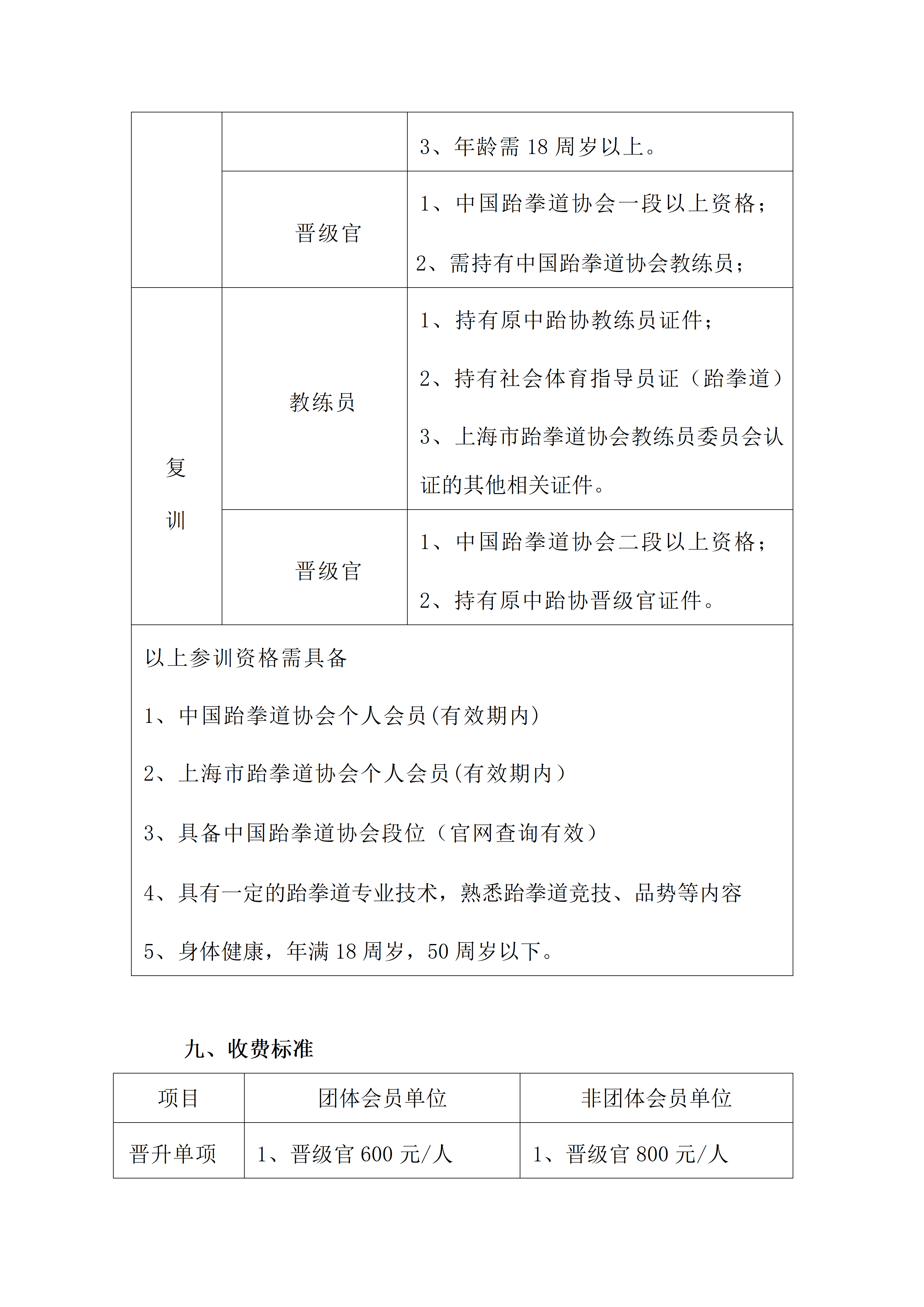
关于举办2026年中国跆拳道协会大众跆拳道教练员、晋级官晋升/复训培训班及2026年度上海跆拳道注册教练员培训班的通知
阅读次数:7 发布日期:2026-03-06
附件:
附件:中国跆协个人会员业务申请表
【 关 闭 】